yl7703永利集团团委基本情况介绍
来源:yl7703永利集团
2019年03月22日
共青团yl7703永利集团委员会是在学院党总支及校团委领导下,依靠我院团员青年开展工作的群众性组织,是联系学校、学院、班级和广大师生的纽带,是党的助手和后备军。目前下设团支部6个,共有团员二百八十余名。
我院共青团致力服务于学生工作,提倡工作创新,努力展现青年风采和学院特色,紧扣服务于广大青年学生成长这一中心工作:坚持从严治团,坚持以党建带动团建,尤其重视建设党团工作宣传的新媒体阵地;在坚持党、团方针的同时走符合本院基本情况的特色改革之路:努力实施跨世纪青年文明工程和跨世纪青年人才工程,在大力推进团的思想教育、组织建设、社会实践、文娱活动、科技活动、创新创业青年志愿者等工作上,取得了优良的成绩。
近年来,共青团yl7703永利集团委员会结合新时期党的路线、方针、政策和学院党总支及上级团委的要求,针对团员青年的思想状况,开展各种思想教育工作,如团日活动、主题生活会等。不断探索、研究共青团的宣传工作的新规律和新理论,做好团委理论学习的组织与宣传工作;根据我院的特点对同学的创造性思维进行启发和调动,重视学生综合素质的培养,近年来陆续开展和组织参加各类与学院学科特色相关活动,如大学生海洋知识竞赛、全国海洋航行器设计与制作大赛和青春榜样交流会等活动。
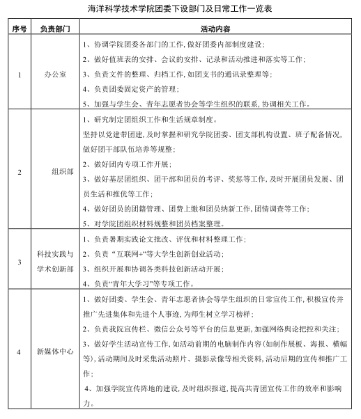
目前,根据本院自身特点及需要,我院团委下设4个部门,分别是办公室、组织部、科技实践和学术创新部和新媒体中心。

| 相关附件: |